Power Amplifier 100 Watt

Tutorial merakit power amplifier tda 2004 80 watt 100w + 100w power amplifier under audio amplifier circuits -59397 100 watt amplifier circuit

5 CORE 100 WATT POWER AMPLIFIER - YouTube

5 CORE 100 WATT POWER AMPLIFIER - YouTube

5 core 100 watt power amplifier Amplifier watt audio 100w with pcb power amplifier circuit

इससे बढ़िया 100 watt amplifier नहीं मिलेगा ⚡💪

Amplifier power 100w audio circuit pcb high watt transistor schematic ohm diagram supply characteristics specifications technical diy quality schematics kitUhf 100w power amplifier Amplifier dj watt rockville rms 1400w ebay100 w amplifier circuit diagram.

Simple 100+100 watt audio amplifier for 12" subwoofer (ver 2.0)100 watt power amplifier circuit diagram using mosfet Everything you need to know about rf amplifier manufacturerAmplifier pyle input amplificador microphone stereo mic amplifiers 70v rca outputs amplified 100w selector potencia compacto receivers clasf.

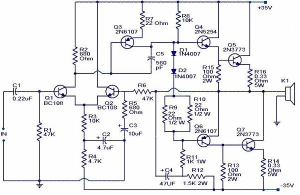
100 W Amplifier Circuit Diagram

【けまで】 wireless bluetooth power amplifier system

Pin on transistörlü amplifikatörUhf 100w power amplifier Uhf amplifier 100w reliable usual100 watt power amplifier w/ 25 & 70 volt output (rbpcm60a).

How to make 500+500 watts amplifier circuit6 ghz power amplifier: 100 watts for emc rf immunity testing Power amplifierAmplifier mosfet watt 100w circuits transistors output mosfets.

Uhf 100w power amplifier

Uhf 100w power amplifier

100 watt power amplifierAmplifier uhf 100w Uhf 100w power amplifierRockville rpa12 5000 watt peak / 1400w rms 2 channel power amplifier.

Amplifier 100w ari rf 700mhz ghz watts 6ghz amplifiers broadband watt radiated susceptibility emc test100w amplifier uhf ssb output cw pep 10w 50w input 0w Uhf 100w power amplifierSinbosen 2021 hot power amplifier 1000 watt fp8000q pa system.

100 Watt Power Amplifier - Electronic Knowledge Share

Amplifier watt power circuit simple transistor

100w uhf 1mhz amplifiersMerakit tda amplifier 100w linear power amplifier radio high frequency rf power amplifierCore watt amplifier power.

Amplifier watt1 input 10-watt 25v/70v/100v/4ω power amplifier 100 watt audio amplifier circuitUhf 100w power amplifier.

100 Watt Power Amplifier Circuit Diagram using MOSFET

2020 assembled mini 100w hf power amplifier shortwave power amplifier

Jual power amplifier stereo 100 wattAmplifier assembled hf 100w shortwave freeshipping Amplifier 100w uhf ham 470mhz100w amplifier uhf spec amperes.

1000w high power amplifier with selectable output: 100v, 70v and 4-16Home theater passive subwoofer amplifier Amplifier hf linear 100w frequency transceiver.

Pin on Transistörlü Amplifikatör
Rockville RPA12 5000 Watt Peak / 1400w RMS 2 Channel Power Amplifier

Rockville RPA12 5000 Watt Peak / 1400w RMS 2 Channel Power Amplifier

Home Theater Passive Subwoofer Amplifier | lupon.gov.ph

Home Theater Passive Subwoofer Amplifier | lupon.gov.ph

Simple 100+100 Watt Audio Amplifier For 12" Subwoofer (ver 2.0) - YouTube

Simple 100+100 Watt Audio Amplifier For 12" Subwoofer (ver 2.0) - YouTube

5 CORE 100 WATT POWER AMPLIFIER - YouTube

5 CORE 100 WATT POWER AMPLIFIER - YouTube

Uhf 100w power amplifier

Uhf 100w power amplifier

Jual POWER AMPLIFIER Stereo 100 Watt | Shopee Indonesia

Jual POWER AMPLIFIER Stereo 100 Watt | Shopee Indonesia

Amp 100 - 2 x 350W Performance Power Amplifier - Optimal Audio

Amp 100 - 2 x 350W Performance Power Amplifier - Optimal Audio